top of page
This site was designed with the
.com
website builder. Create your website today.
Start Now
IGAD
⠊⠛⠁⠙
HOME
Senior Proposal
Proposal Idea
Block Diagram/Flowchart
Engineering Requirement
Timeline/Budget/Pie Chart
Schedule
Power Budget
Weekly Meeting
Time and Effort Table
Progress Log
Project Report
Senior Design
Body Diagram/flowchart
Engineering Specification
Engineering Requirement
Weekly Meetings
Time and Effort Table
Timeline/Budget
Power Budget
Progress Log
Project Report
References
Team Members
More
Use tab to navigate through the menu items.
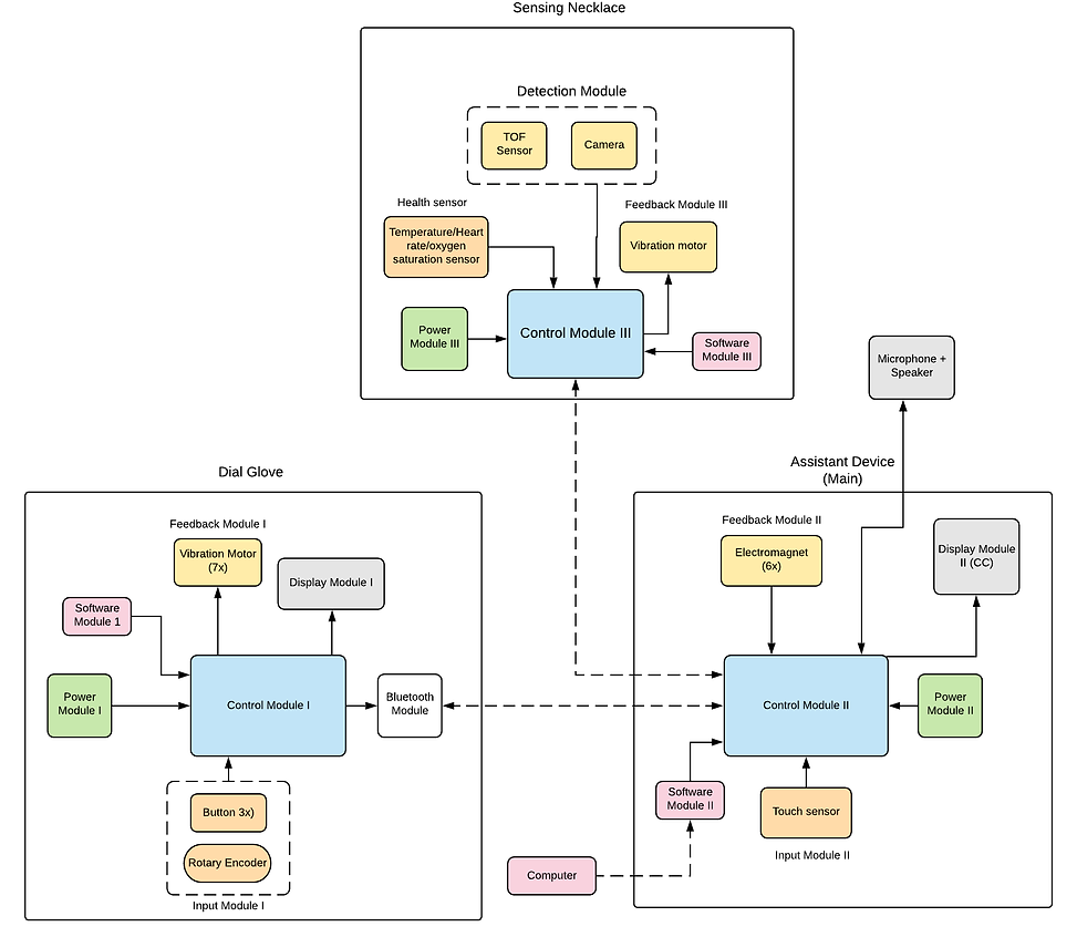
Block Diagram
Flow Chart: Virtual Assistant
bottom of page